电路基础概念
电流
世间万物都是由原子构成,一个最简单的原子模型可以简化成,带正电荷的原子核在中央,周围环绕有若干个带负电的电子。同性相斥,异性相吸。 这是最朴素的法则。
原子核带正电,吸引带负电的电子,电子带负电之间又互相排斥。绝大多数固体材料,他们的原子核和电子靠得近是稳定的。像这样的结构。
- 平常状态下,原子核的正电荷和外围电子的负电荷相等
- 最外层电子可以自由移动,但是由于静电力存在,它不能脱离原子核
电流的产生
简化模型,我们假设生产了一根厚度只有一个原子的导线。
示意图为了简化,每个原子核只画了一个电子。假设1号带负电荷的电子不老实,他往右边挤,会导致2号电子往3号的方向挤,3号电子也跟着往右边挤。类似一辆挤满人的公交车,前门进去一个,后门就挤出来一个。因此,自由电子流动称之为电流.
本质上就是铜导线中的铜原子受到外力的作用,每个铜原子的最外层自由电子朝某个固定的方向移动,产生了定向电子流动。
电流的概念
电流的单位安培(A)。1秒内有6.2415093x10^18个元电荷通过横截面的电流就是1A。
电流可以理解成水管的流量,这是常见的电流的大小
常见设备/现象的电流大小参考
| 电流大小 | 常见示例 |
|---|---|
| 10mA (10毫安) | 单片机待机电流 |
| 50mA | 鼠标和键盘的电流 |
| 1A | 强光手电筒 |
| 3A | 笔记本电脑 |
| 10A | 微波炉,烤箱,空调 |
| 10000A | 闪电 |
- 电流符号:I(不随时间变化)。电流的单位是安培(A),1A代表1秒内有1库仑(电荷量单位,字母是C,1C是6.242*10^18个电子)电子通过导体横截面。
- 电流的换算关系:1A=1000毫安(mA),1mA=1000微安(uA),1uA=1000纳安(nA)
电流的方向
注意一个小细节,两百年前发现电的科学家是无法直接观察到电子的,他们通过实验现象猜测,以为电流都是从正级流到负极,所有的物理电学公式都是基于这个假设设计的,其实真实电子流的方向和电流的方向其实是相反的。不过这个方向不影响计算的结果,我们后面讲的电流方向,都会按照传统电学电流从正极流向负极的方式来讲解。
总结:
- 实际的电流方向是负电荷(电子)的移动方向。
- 电学上定义的电流方向是正电荷定向流动的方向。
电流的参考方向
在复杂电路中难以判断元件中物理量的实际方向,电路如何求解呢
当电流的流向不定或者难以判别时,先任意选定一个方向作为电流的方向。
定义
(1)参考方向:任意选定的一个方向即为电流的参考方向。
(2)参考方向的任意性
电流的参考方向是人为定义的。不一定与实际方向相符。
电流的参考方向与实际方向的关系
电流参考方向的表示方法
用箭头表示:箭头的指向为电流的参考方向,一般标在线上。(图中标出箭头)
用双下标表示:如iB,电流的参考方向由A指向B。(图中标出A、B)
电压
在城市的边缘或者农村,经常会见到此类水塔。水塔,一般居民区里蓄水作用,有些还是水厂生产工艺的一个重要组成部分。 用于储水和配水的高耸结构,用来保持和调节水管网中的水量和水压。
储存在水塔上面的水,当打开开关的时候,由于重力作用(重力势能公式Ep = mgh),水会对下面的管道产生压力,这就产生了正压。右侧是一个注射器,当注射器开始工作时,会把水池里面的水反向抽取上来,此时产生了一个反压。
电压(Voltage)是电场施加在电荷上的力量,使其在电路中移动的能量。它也被称为电势差,通常指电子在电路中的动能。单位通常为伏特(V)。电压是电力系统中的一种重要概念,它决定着电流流动的强度。电压越高,电子移动的越快,电流就会越大,而电压越低,电流就会越小。
电压的单位是伏特(V),1伏特代表电场对1C电荷做1焦耳功(1V1A1s=1J)。电压的换算关系:1Kv=1000V,1V=1000mV,1mV=1000μV。
符号:用u或者U表示
常见的电压参考 / V
| 项目 | 电压 / V | 项目 | 电压 / V |
|---|---|---|---|
| 维持人体生物电流 | 约 10⁻³ (0.001) | 手机电池 | 3.7 |
| 干电池 | 1.5 | 家庭电路 | 220 |
| 电子手表用氧化银电池 | 1.5 | 无轨电车电源 | 550 ~ 600 |
| 铅蓄电池 | 2 | 闪电时云层间 | 可达 10⁶ (1,000,000) |
电位
电路中某点的电位等于该点与参考点之间的电压。在电路中任选一节点,设其电位为零,此点称为参考点,亦称零电位点。那么,电压跟电位有关啥关系呢?实际上,电压就是电势差或电位差。也就是说,电压是两点电位的差值。
如下图,是各种各样产生电压的能源装置,比如说左侧的1.5V干电池。正极的电位是1.5V,负极的电位是0V,我们通常把负极的电位设置为参考电位。此时电池的电压就是1.5V = 1.5V-0V.
我们也可以使用万用表测试,电池的电压就是两点电位的差值。
如果将红黑表笔反过来,测出来的电压值就是-1.5V
将三节1.5v的干电池串联起来,如图所示,设ABCD四点。此时设置A为电位参考点。则D点的电位就是4.5V,C点的电位是3V,B点电位是1.5V。三节干电池的总电压就是D点的电位减去A点的电位,也就是4.5V。
应用场景题:下图是一个复杂的电路图,参考电位以及各点的点位图如下。
电阻
电压产生电势差,推动电流的流动。阻碍电流的流动就是电阻。电阻是电子学中的基本概念,它是指电流经过导体时阻碍电流流动的程度。电阻的单位是欧姆。电压,电阻和电流之间的关系
有一个非常有意思的图片大家可以看一下。
在物理学中,用电阻来表示导体对电流阻碍作用的大小。导体的电阻越大,表示导体对电流的阻碍作用越大。导体的电阻通常用字母R表示,单位是欧姆,简称欧,符号是Ω。
电阻的单位换算:1KΩ=1000Ω=103Ω,1MΩ=1000000Ω=106Ω
电路知识
1.电路与电池
电路就是电流导通的道路,电池是一种特殊的通过化学反应产生能量的装置,电池正极,吸收电子,电池负极发送电子。电池负极会发出电子,推着电子经过电灯泡回到电池的正极。大量电子在经过某些特殊的材料的时候 会发热和发光这就是电灯泡的原理。
物理学中将电池这类提供电能的装置叫做电源,将灯泡、电动机、蜂鸣器等这类消耗电能的装置叫做用电器(负载)。
电源、用电器,再加上导线,往往还有开关,组成了电流可以流过的路径,称之为电路。只有电路闭合时,电路中才有电流。
电路的功能
1.能量传输:将电源的电能传输给用电设备(负载)。
2.能量转换:将传输到负载的电能根据需要其它形式的能量。比如说光、声、热、机械能等等。
电能—》用电设备—》其他形式的能量
3.信息传输
4.信息处理
信号(接受)—》电路—》信号(放大、去噪、合成)
通路 断路 短路
人们把正常接通的电路,即用电器能够工作的电路叫做通路。
电路中如果某处被切断,电路中就不会有电流流过,这种情况叫做断路。
直接用导线将电源的正、负极连接起来,这种情况叫做短路。
2.电路的分类
2.1按电流分类
- 直流电路(DC: Direct Current circuit):直流电路的电流方向不变,但电流大小是可以改变的。电流的大小方向都不变的称为恒定电流。直流电通常以弱电为主。比如说,干电池、锂电池、蓄电池、光伏发电板等等。
- 交流电路(AC: Alternating Current circuit):交流电路电流的大小和方向均随时间变化。通常以大功率电器为主。比如说,220V的家用电源,频率是50Hz的正弦波交流电。交流电有火线和零线之分,但没有正负之分。零线是接地的,电压始终是0V。
直流电和交流电的主要区别在于电流的方向和性质。直流电的电流方向不变,而交流电的电流方向随时间周期性变化。直流电通常用于需要恒定电压和电流方向的设备,而交流电通常用于各种电器设备和机械设备中。
直流电 (DC) vs 交流电 (AC)
| 对比项 | 直流电 (DC) | 交流电 (AC) |
|---|---|---|
| 方向 | 电流方向不变 | 电流的方向随时间周期性变化 |
| 电压变化 | 电压稳定不变 | 电压随时间周期性的变化 |
| 发电方式 | 化学电池,太阳能电池等 | 发电厂 |
| 传输损失 | 传输损失较小 | 电流传输损失较大 |
| 改变电压 | 不太方便 | 非常方便 |
| 应用 | 电池供电设备,手机,笔记本电脑等 | 家用电器,工业机器 |
2.2按处理信号分类
模拟电路:处理信号的放大
数字电路:数字信号的逻辑运算等等
3.弱电和强电
弱电一般电压较低,国家规定的安全电压是交流36V以下、直流24V以下。弱电通常用于直流电路(3.3V、5V、12V)、音频和视频线路、网络线路、电话线等。弱电常用于信号传递。
强电一般电压较高,比如,220V的家用电,1000多伏及以上的高压电。强电常用于传递能量。
同学们一定要注意用电安全。一般弱电平台用手直接触摸不会造成人身危险,最多静电击穿元器件挂掉;但是强电平台一定不能用手直接触摸,会有生命危险!!!
4.家庭电路
我国家庭电路的电压是220V。
上图是比较简单的家庭电路示意图,由两根进户线、电能表、总开关、保险装置、用电器、导线等组成。输电线进户后首先接到电能表上,电能表用来显示所消耗的电能。接下来是全户用电的总开关。当家庭电路需要修理时,必须断开总开关,这时室内全部电路与外面的输电线分离,可以保证施工人员的安全。
总开关后面是保险装置。熔丝(俗称保险丝)是简易保险装置,装在保险盒内。电流过大时熔丝会熔化,切断电路,对用电器起到保护作用。
现在新建居民楼电路中的保险装置一般采用空气开关,空气开关安装在电能表后,当电路中的电流过大时,空气开关自动断开,切断电路,俗称跳闸。
5.电路模型
画图时,如果把电源、用电器等元件原样画出,既麻烦又不清楚。为了方便研究,人们通常用图形符号来表示这些元件。
对电路中的每个元器件特性建立元件模型。把所有元器件的元件模型按照原电路结构连接起来,形成电路的模型。
常见的电子元件模型
电子学中,无源元件和有源元件是根据它们是否需要外部电源来提供能量来进行分类的
无源元件
无源元件是指在操作过程中不需要外部能量源的元件。它们通过存储或释放能量来工作,但不生成能量。常见的无源元件包括:
| 元件 | 核心作用/描述 |
|---|---|
| 电阻器 (Resistor) | 限制电流,将电能转化为热能 |
| 电容器 (Capacitor) | 储存电荷与电能,抵抗电压变化 |
| 电感器 (Inductor) | 储存磁能,抵抗电流变化 |
| 变压器 (Transformer) | 利用电磁感应,转换/传输电压 |
| 二极管 (Diode) | 允许电流单向流动 |
有源元件
有源元件是指在操作过程中需要外部能量源的元件。它们能够放大、切换、调制或以其他方式控制信号或能量,通常包含放大或控制机制。常见的有源元件包括:
| 元件 | 核心作用/描述 |
|---|---|
| 晶体管 (Transistor) | 用于信号放大、开关控制或稳压 |
| 运算放大器 (Op-Amp) | 高增益电压放大器,用于信号处理 |
| 集成电路 (IC) | 执行特定功能的微型化电路集合 |
| 传感器 (Sensor) | 检测物理量(如光、温度)并转换为电信号 |
| 执行器 (Actuator) | 将电信号转换为机械运动(如电机、电磁铁) |
| 电源 (Power Supply) | 提供稳定电压和电流的能量来源 |
无源元件和有源元件的主要区别在于它们对能量的需求和处理方式。无源元件不消耗外部能量,而有源元件则需要外部能量源来执行其功能。在电路设计中,无源元件通常用于构建电路的基本结构,而有源元件则用于提供放大、信号处理或其他形式的电子控制。
常用定律
1.基尔霍夫定律
基尔霍夫是德国的一个物理学家,他的定律与元件特性是电路分析的基础。
电路拓扑
电路拓扑又称电路的图,即电路结构,是对电路图进行再次抽象、仅由支路和结点构成的一个集合,它讨论的是电路的连接关系及其性质,即支路与结点的连接关系。
- 1、支路(branch):电路中通过同一电流的一个分支 (b)
- 2、结点 (node):3条或3条以上的支路的连接点称为结点(n)
- 3、回路(loop):由支路组成的闭合路径(l)
- 4、网孔(mesh):不包含支路的回路(m)
例:数出下面电路中的支路、结点、回路和网孔数
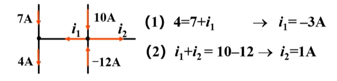
基尔霍夫电流定律KCL
1、在集总电路中,任一时刻,流过任一结点的各支路电流的代数和恒为零。即
2、在集总电路中,任一时刻,流入结点的支路电流之和恒等于流出该结点的支路电流之和。基尔霍夫电流定律是电荷守恒定律的具体表现.
即:∑i入 = i出
基尔霍夫电压定律KVL
1、KVL: 在集总电路中,任一时刻,沿任一回路( 按固定绕向),各支路电压的代数和恒为零,即:$$ \sum U = 0 $$
(1)取回路的绕行方向
(2)设定电压的参考方向;
(3)绕行方向与参考方向一致,取"+“,绕行方向与参考方向相反,取”-"
2.欧姆定律
欧姆定律是电学中的基本定律之一。它描述了电流和电压之间的关系
$$ I = \frac{U}{R} $$
—— 用于计算电流(I),其中:- $ I $:电流(单位:安培 A)
- $ U $:电压(单位:伏特 V)
- $ R $:电阻(单位:欧姆 Ω)
这个公式表明,在电阻不变的情况下,电压和电流成正比
$$ U = IR $$
—— 用于计算电压(U),即电压等于电流乘以电阻$$ R = \frac{U}{I} $$
—— 用于计算电阻(R),即电阻等于电压除以电流
这三条公式互为变形,统称为欧姆定律,适用于纯电阻电路中电压、电流和电阻之间的关系
练习:
一条电路中有一个电阻为2欧姆,电流为3安培,求该电路的电压。一个电路中有两个电阻分别为4欧姆和6欧姆,电流为2安培,求该电路的电压。
一个电路中有三个电阻,分别为3欧姆、4欧姆和5欧姆,电压为12伏特,求电路中的总电流。
一个电路中有两个电阻,分别为3欧姆和6欧姆,总电压为15伏特,求电路中的总电流。
一个电路中有三个电阻,分别为2欧姆、3欧姆和5欧姆,总电流为5安培,求电路中的总电压。
参考答案:
6伏特,20伏特,1安培,1.67安培,50伏特
3.功率计算
电功率:指电流在单位时间内做的功,是用来表示消耗电能的快慢的物理量。用P表示,它的单位是瓦特(Watt),简称瓦,符号是W.
电路中元器件的工作功率计算公式如下
其中:
- U: 伏特(V)
- I: 安培(A)
- P: 瓦特(W)(KW)
例如,一个小风扇工作时两端电压为2.6v,工作电流为0.02A,那么小风扇工作时的总功率是多少?
4.焦耳定律
定义: 某段时间内电路消耗的能量,是功率在时间上的累积。
当功率 P 恒定时,计算公式为:
若功率 p(t) 随时间变化,则需要通过积分计算:
单位:
- 焦耳 (J): 国际标准单位。
- 度 (kWh): 即千瓦时,生活中常用的电能单位。
5.串联电路和并联电路
电路仿真软件
在学习电子元器件之前,介绍一款模拟电路仿真软件——CircuitJS,这是一款运行在JS环境的电路仿真软件,轻量级,适合初学者了解电路原理。
使用教程:开源电路仿真软件CircuitJS1介绍与使用入门
常见电子元器件
1.概述
我们要读懂电路,理解电路,需要对电路中的电子元器件有深刻的认识。
常见的元器件如电阻、电容、电感、二极管、晶体管等是电路设计中最基础、最常用的元器件,学习它们的工作原理和特性可以帮助我们深入理解电路的基本原理和设计方法。同种类别的元器件也会存在不同的型号和规格,根据业务选用合适的元器件,避免不兼容和不适用的情况。
2.电阻器
电阻器是产生电阻的元器件。主要作用是阻碍导体中电流的流动。碳膜电阻内部结构图,如下图所示
推荐大家去立创商城查看对应的实物。电子工程师爱逛立创商城
电阻的参数
我们在生产环境中了解电阻时,需要重点关注如下几个参数:
阻值: 电阻的阻值越大,表示阻碍电流的能力越强。反之,电阻阻值越小,表示阻碍电流的能力越弱。我们需要根据实际电路的需要去选择合适阻值的电阻
功率:电阻器的额定功率:指电阻在正常气候条件下(如大气压、环境温度等),长时间连续安全工作可耗散或可承受的最大功率。例如电阻功率是1/4w,电阻阻值是1k,那么根据公式P=I^2R=>0.25W= I^2 * 1000Ω=》I=0.015A =15mA,通过该电阻的电流长时间操作15mA,电阻容易损坏
精度:一般情况下,电阻的精度一般有1%和5%,精密的要0.1%等。精度越高,价格越贵。0.1%的价格大约是1%的十倍,1%的价格大约是5%的1.3倍
固定电阻
一般电路用的电阻都是固定电阻,这一类电阻也是我们生活中最常见的。按照生产工艺大概可以分为以下几类。
| 电阻类型 | 实物图 | 特点与应用场景 |
|---|---|---|
| 碳膜电阻 | ![]() | 成本低,性能稳定,是应用最广泛的电阻之一,主要用于家用电器等普通民用产品 |
| 金属膜电阻 | ![]() | 精度和稳定性高于碳膜电阻,常用于对精度有一定要求的场合,如精密仪器或医疗设备 |
| 线绕电阻 | ![]() | 特点: 能承受很高的功率(5W以上),精度高,稳定性好。 应用: 用于大功率、过载保护等场合。注意: 因工艺原因感抗较大,不适用于高频电路 |
| 厚膜电阻 (贴片) | ![]() | 成本极低,是目前用量最大、最常见的贴片电阻,广泛应用于各类主流电子产品 |
| 薄膜电阻 (贴片) | ![]() | 成本和精度都高于厚膜电阻,性能更优,适用于精密仪器、医疗、军工等对精度和稳定性要求高的场合 |
可变电阻
可变电阻的生产工艺和固定电阻类似,主要是薄膜电阻,金属膜电阻和线绕电阻,相比于固定电阻,主要是多了一个调节电阻的指针,常见的封装类型有旋转式电位器,滑动式电位器,微调电位器,多转电位器等,如下图:
1.购买链接
https://item.szlcsc.com/120223.html
2.实物图、原理图、封装
3.应用场景
可变电阻一般用于家庭、商业、舞台灯光等场景中,通过控制电阻的阻值来调节灯光的亮度和颜色。
特种电阻
光敏电阻
光敏电阻工作原理:光敏电阻随着光照强度的增加,阻值降低。一般用在光线检测、照明控制、报警系统等场合。
1.购买链接
https://item.szlcsc.com/10620.html
2.实物图、原理图、封装
3.参数表
压敏电阻
压敏电阻工作原理:压敏电阻两端电压超过额定电压时,阻值降低。一般用在吸收过电压、浪涌保护和雷击保护等场合。当过电压出现在压敏电阻的两极间,压敏电阻可以将电压钳位到一个相对固定的电压值,从而实现对后级电路的保护。
1.购买链接
https://item.szlcsc.com/9271.html
2.实物图、原理图、封装
3.参数
10D180K=》10表示直径单位毫米,D表示圆形,S表示方形。
180=》前两位是有效数字18,最后一位表示0的个数,所以压敏电压就是18V。
K=》表示误差±10%。
Maximum Allowable Voltage:最大允许电压。
Varistor Voltage:压敏电压。
Maximum Clamping Voltage:最大限制电压。
4.应用电路
2.6电阻的阻值识别
直标法
直标法就是将电阻器的类别、标称阻值、允许偏差及额定功率等直接标注在电阻器的外表面上。
图1表示标称阻值4Ω,误差J=±5%,RX表示绕线电阻,24是型号。
图2表示标称阻值200Ω,误差J=±5%。
图3表示标称阻值100Ω,误差J=±5%。
一般地,精度代号A=±0.05%、B=±0.1%、C=±0.25%、D=±0.5%、F=±1%、G=±2%、J=±5%、K=±10%、M=±20%。
直标法标称电阻值的单位符号如下表。
文字符号单位及进位数文字符号单位及进位数RΩ(100)MMΩ(106Ω)**k**kΩ(103Ω)
两位有效数字电阻读法
两位有效数字电阻读法就是在电阻体上用三位数字来标明其阻值,一般用于±5%精度的电阻。它的前2有效数字,第3位表示在有效数字后面所加“0”的个数,这一位不会出现字母。其中R表示小数点。
例如:“472"表示"4700Ω”,“151"表示"150Ω”。 如果是小数.则用"R"表示"小数点".并占用一位有效数字,其余两位是有效数字。例如:“2R4"表示"2.4Ω”,“R15"表示"0.15Ω”。
三位有效数字电阻读法
三位有效数字电阻读法就是在电阻体上用四位数字来标明其阻值,一般用于±1%精度的电阻。它的前3位为有效数字,第4位表示在有效数字后面所加“0”的个数,这一位不会出现字母。其中R表示小数点。
例如:"1001"表示1000Ω。R500表示,0.5Ω(500mΩ)。
精密电阻读法
精密电阻读法是由两位数字加一位字母表示,一般用于为±0.1%精度的电阻,例如:01B等。
精密电阻阻值对照表:
| 代号 | 数值 | 代号 | 数值 | 代号 | 数值 | 代号 | 数值 |
|---|---|---|---|---|---|---|---|
| 01 | 100 | 25 | 178 | 49 | 316 | 73 | 562 |
| 02 | 102 | 26 | 182 | 50 | 324 | 74 | 576 |
| 03 | 105 | 27 | 187 | 51 | 332 | 75 | 590 |
| 04 | 107 | 28 | 191 | 52 | 340 | 76 | 604 |
| 05 | 110 | 29 | 196 | 53 | 348 | 77 | 619 |
| 06 | 113 | 30 | 200 | 54 | 357 | 78 | 634 |
| 07 | 115 | 31 | 205 | 55 | 365 | 79 | 649 |
| 08 | 118 | 32 | 210 | 56 | 374 | 80 | 665 |
| 09 | 121 | 33 | 215 | 57 | 383 | 81 | 681 |
| 10 | 124 | 34 | 221 | 58 | 392 | 82 | 698 |
| 11 | 127 | 35 | 226 | 59 | 402 | 83 | 715 |
| 12 | 130 | 36 | 232 | 60 | 412 | 84 | 732 |
| 13 | 133 | 37 | 237 | 61 | 422 | 85 | 750 |
| 14 | 137 | 38 | 243 | 62 | 432 | 86 | 768 |
| 15 | 140 | 39 | 249 | 63 | 442 | 87 | 787 |
| 16 | 143 | 40 | 255 | 64 | 453 | 88 | 806 |
| 17 | 147 | 41 | 261 | 65 | 464 | 89 | 825 |
| 18 | 150 | 42 | 267 | 66 | 475 | 90 | 845 |
| 19 | 154 | 43 | 274 | 67 | 487 | 91 | 866 |
| 20 | 158 | 44 | 280 | 68 | 499 | 92 | 887 |
| 21 | 162 | 45 | 287 | 69 | 511 | 93 | 909 |
| 22 | 165 | 46 | 294 | 70 | 523 | 94 | 931 |
| 23 | 169 | 47 | 301 | 71 | 536 | 95 | 953 |
| 24 | 174 | 48 | 309 | 72 | 549 | 96 | 976 |
| Y=10^-2 | X=10^-1 | A=10^0 | B=10^1 | ||||
| C=10^2 | D=10^3 | E=10^4 | F=10^5 |
例如,01B表示100 x 10=1000Ω。
色环法
电阻色环法的原理是,通过在电阻的体表涂上不同颜色的环带来表示电阻的阻值和精度。一般来说,电阻器上会有4个或5个色环,每个色环代表一个数字或一个特定的系数。根据色环的位置和颜色可以确定电阻的阻值和精度。
四环电阻的阻值:22*1±4%Ω。
五环电阻的阻值:220*100k±4%。
注意: 电阻阻值直接用万用表测量即可。一般很少读色环。
3.电容器
电容,顾名思义,就是存电荷的容器,单位为法(F),1F代表升压1V可以储存1C电量。F这个单位比较大,我们通常用mF或者uF作为单位使用
1 | 1 法拉 = 10³ 毫法 (mF) = 10⁶ 微法 (uF) = 10⁹ 纳法 (nF) = 10¹² 皮法 (pF) |
电容对交流信号的阻碍作用称为容抗,它与交流信号的频率和电容量有关。电容容抗XC=1/2πfC 。其中,f表示电信号(指一定频率的交流电)的频率,C表示电容器的容量。
电容的特性:主要是充电、放电、隔直、通交
https://www.bilibili.com/video/BV11741127TT?t=7.1
3.1电容作用仿真
1)电容储存电荷仿真
2)电容隔直、通交仿真
3)容量不同容抗对比 和 频率不同容抗对比
根据公式,电容容抗XC=1/2πfC ,信号频率不变的情况,电容容量越小,容抗越大。
根据公式,电容容抗XC=1/2πfC ,电容容量不变的情况,信号频率越小,容抗越大。
3.2电容的参数
1)电容的容量
电容容量的大小表示能贮存电能的大小。
2)电容的耐压值
2.5V、4V、6.3V、10V、16V、20V、25V、35V、50V、63V、80V、100V、220V、250V、400V、600V、1000V等一般使用过程中,我们最高只使用到600V的耐压值。而无极性的电容耐压值偏高,有极性的电容耐压值偏低。根据经验:标称耐压值越高,则电容的体积越大。
3)电容的容差
电容的绝对容差是指电容器的实际容量与额定容量之间的差值。即B:±0.1pF、C:±0.25pF、D:±0.5pF、Y:±1pF、A:±1.5pF、V:±5pF。
3.3固定电容
无极性电容和有极性电容都可以看作固定电容,两者的主要差异是容量和对于电容两端极性要求不同。无极性电容对于两端极性没有要求,但一般容量较小,可以用于交流电。极性电容造价便宜,容量大,只能用于直流电场景。
固定电容按照工艺区分,电解电容(有极性)、瓷片电容,主要就是在价格和容量间做取舍。
| 电容类型 | 实物图 / 关键信息 | 特点与应用场景 |
|---|---|---|
| 电解电容 (直插式 / 贴片式) | ![]() 关键信息:有极性,正负极绝对不能接反! ![]() | 特点: 容量大,价格低廉。 应用: 主要用于电源电路的储能和低频滤波,稳定电压。 |
| 瓷片电容 (Ceramic) | ![]() 关键信息:无极性。 | 特点: 容量小,无极性,高频特性好。 应用: 主要用于高频滤波和去耦(为芯片提供纯净电源),以及振荡电路。 |
3.4可变电容
可变电容和固定电容工艺类似,但是一般有一个调节装置可以调节两个极片之间的相对面积,从而达到调节电容大小的目的。一般很少使用。
1.购买链接
https://item.szlcsc.com/178893.html
2.实物图、原理图、封装
3.5超级电容
这是一种特殊的电容,介于传统电容器和电池之间,容量大,充电快,可以反复充放电,一般用于汽车领域、备用电源领域、风力发电领域等。比如:电路中电源突然断电,可以通过超级电容给后续电路瞬间提供电压,保证系统有时间切换到备用电源上。
3.6电容的容量识别
电容F的单位容量非常大,所以我们看到的电容一般都是mF、uF、nF、pF的单位
1 | 1F = 10⁻³mF = 10⁻⁶μF = 10⁻⁹nF = 10⁻¹²pF |
直接标注法
一般电解电容表面直接显示的容值就是实际的容值,例如0.01uF、0.047uF、33pF、45pF。下图的电解电容容值为1500uF。
乘方数表示法
一般陶瓷电容用三位数字表示容值。它的首位和二位为有效数字,第三位表示在有效数字后面所加"0"的个数。拼接完的容值单位是pF。
1 | 100 10*10^0 = 10pF |
字母表示法
这是国际电工会推荐标注的方法,使用的标注字母有4个,即p、n、U、m,分别表示pF、nF、UF、mF,用2-4个数字和1个字母表示电容量,字母前为容量的整数,字母后为容量的小数,如lp5、4u7、3n9分别表示1.5pF、4.7uF、3.9nF。
贴片电解电容标识
贴片电解电容,上表示的数字就直接读取,单位是uF。例如下图中的470表示470uF。
3.8电容的应用电路
4.电感器
电感器是一种电子元件,用于在电路中存储和释放能量。它由一个线圈组成,通常由铜线绕成,带有一个铁芯。当电流通过电感器时,它会在线圈中产生一个磁场,从而存储能量。当电流停止流动时,磁场会崩溃,导致电感器释放存储的能量。
电感对直流电流没有阻碍作用,对交流电流阻碍作用大。电感的单位为亨(H),也是一个很大的单位,我们常用的电感级别都是mH或者uH。
对于嵌入式软件工程师了解电感的两个作用即可。
1H = 10³mH,1mH = 10³μH
https://www.bilibili.com/video/BV1U741127Vd?t=2.7
4.1 作用
储能
电感以磁场的方式储存电能。
通直隔交
电感对直流电流的阻碍力几乎为0(电感储能完毕之后),对交流电流的阻碍力较大,对交流电流的阻碍作用称为感抗,感抗与交流电的频率以及电感的感量有关,公式:XL=2πfL。其中XL是电感的感抗,f是通过电感交流电的频率,L是电感的电感量。感抗是对交流电阻碍力的大小。
根据公式,电感感抗XL=2πfL,电感量不变的情况,信号频率越高,感抗越大。
4.2电感的参数
1)电感量
电感也具有储存能量(磁能)的作用,存储能力的大小称为感量,电感在电路中用L表示。电感的感量与线圈的面积,线圈的圈数,有无磁心有关。
2)直流电阻
直流电阻(DCR)是指电感器金属导体中固有的电阻,可以将其理解为与电感器串联的电阻器。通常要求直流电阻的阻值尽可能的小。
3)允许误差
允许偏差是指电感器上标称的电感量与实际电感的允许误差值。
电感的允许误差的七个等级对应误差范围分别是:1、J允许误差为±5%;2、K允许误差为±10%;3、L允许误差为±15%;4、M允许误差为±20%;5、P允许误差为±25%;6、N允许误差为±30%;MIN允许误差为最小电感量。
4.3常见的电感
常见的电感工艺有磁环电感。
| 电感类型 | 实物图 | 特点与应用场景 |
|---|---|---|
| 磁环电感 (插件式) | ![]() | 特点: 通常为插件式,能承受较大电流,抗电磁干扰(EMI)能力强。 应用: 常见于电源滤波、开关电源(DC-DC)和扼流电路中。 |
| 贴片电感 (SMD) | ![]() | 特点: 体积小,适合自动化贴片生产,是现代高密度电路板的主流。 应用: 广泛用于各类电子设备的DC-DC电源模块、信号滤波及高频电路中。 |
4.5电感的大小识别
1)数字和字母的混合标注法
(1)电感量和允许误差采用三位数字和一位字母表示,前两位数字表示有效数字,第三位数字表示有效数字后几个0(倍乘数)。
例如:201K(前面两位数字20是有效数字,第三位数1表示后面有1个0;英文字母K表示误差为±10%),表示200uH±10%。
(2)数字和“R”、“N”混合标注,常用于小功率电感(如一些贴片电感),如用“R”表示小数点是,电感量的单位通常为uH。如用“N”表示小数点,单位通常为nH。
例如:4R7J(R表示小数点;英文字母J表示误差±5%),表示4.7uH ± 5%.
5.继电器
继电器是一种电控制器件,它实际上是用小电流去控制大电流运作的一种"自动开关"。常在电路中起着自动调节、安全保护、转换电路等作用。
继电器的参数
(1)额定电压:指继电器线圈在正常工作状态下所能承受的最大电压值。
(2)最大切换电流:指继电器触点在额定电压下,通过继电器触点的最大负载电流。
(3)最大切换电压:指继电器触点可以在小于最大切换电压的情况下进行正常的开关操作。
(4)触点形式:常开、常闭和转换。
继电器的类型
| 继电器类型 | 实物图 | 特点与应用场景 |
|---|---|---|
| 单刀双掷 5V 继电器 | ![]() | 特点: 5V线圈电压驱动,具有一个常开触点和一个常闭触点 (SPDT),可在两个电路之间进行切换。 应用: 适用于需要用微控制器(MCU)的低压信号控制两个独立负载切换的场合,例如电机正反转控制、信号选择等。 |
| 超小型中功率12V 单刀单掷-常开继电器 | ![]() | 特点: 12V线圈电压驱动,单刀单掷常开触点 (SPST-NO),即在未通电时触点断开,通电后闭合。 应用: 适用于控制中等功率的单一负载通断,常用于电源开关、灯光控制、加热器控制等场合,特别是在空间有限的设计中。 |
6.保险丝
保险丝都可以看作一种特殊的电阻,它们的主要作用就是在电路中电流高于某一额定电流值时熔断,从而起到保护后续电路元器件的作用。
保险丝又分为一次性保险丝和自恢复保险丝两种。通常一次性的保险丝,熔断过后要更换新的;自恢复保险丝在熔断过后可以复位,反复使用。保险丝仿真电路如下所示。
保险丝的参数
(1)保险丝的额定电压是从安全使用保险丝角度提出的,它是保险丝处于安全工作状态所安置的电路的最高工作电压。
(2)保险丝的额定电流值通常有100mA、200mA、315mA、400mA、500mA、630mA、800mA、1A、1.6A、2A、2.5A、3A、4A、5A、6.3A等。
(3)按熔断速度分,可分为:特慢速保险丝(一般用TT表示)、慢速保险丝(一般用T表示)、中速保险丝(一般用M表示)、快速保险丝(一般用F表示)、特快速保险丝(一般用FF表示)。
保险丝类型
| 类型 (Type) | 实物图 (Image) |
|---|---|
| 一次性保险丝 | ![]() |
| 自恢复保险丝 | ![]() |
应用电路
7.接插件
在电子领域中,"接插件"通常指的是用于实现电气连接的组件,这些接插件可以是物理的引脚、端子、焊盘或接头。接插件的作用是提供一种方便的方式来连接或断开电路,同时确保电气接触的可靠性和安全性。
接插件的参数
常见的端子脚间距:1.25mm、1.5mm、2mm、2.54mm、3.5mm、3.81mm、3.96mm、5.08mm、7.62mm。
轻触按键开关 尺寸:6x6x5
1.购买链接
https://item.szlcsc.com/111374.html
2.实物图、原理图、封装
3.应用电路
按键开关 7*7插件平头自锁
1.购买链接
https://item.szlcsc.com/299954.html
2.实物图、原理图、封装
3.应用电路
其它接插件
| 元件信息 | 实物图 |
|---|---|
| 插针 1*4P (间距 2.54mm) | ![]() |
| 插针 1*2P (间距 2.5mm) | ![]() |
| 排母 1*4P (间距 2.54mm) | ![]() |
| 插座 1*4P (间距 3.81mm) | ![]() |
| 杜邦线 (间距 2.54mm) | ![]() |
| 跳线帽 | ![]() |
8.蜂鸣器
能发出滴滴声音的元器件,在电子产品中主要用来发出警告音。比如:洗衣机操作按键的声音。烟感器发出的提示音灯。蜂鸣器按照驱动方式的不同,分为有源蜂鸣器和无源蜂鸣器。这里的源指的不是电源,而是音频振荡源。蜂鸣器内部结构图如下图所示,有线圈和铜圈,类似于电感。
1)蜂鸣器的参数
(1)额定电压:指蜂鸣器可以正常工作的电压范围。超过额定电压会导致蜂鸣器声音过强或损坏,而低于额定电压则会导致蜂鸣器无法正常工作或声音过弱。
(2)工作电压:指蜂鸣器可以发出声响的电压范围。
(3)消耗电流(工作电流):指蜂鸣器可以正常发出声响的电流范围。
2)有源蜂鸣器
有源蜂鸣器内含驱动电路,也叫自激式蜂鸣器。
1.购买链接
https://item.szlcsc.com/335364.html
2.实物图、原理图、封装
2)无源蜂鸣器
无源式蜂鸣器:需要外部加一个震荡电路才能发出声音,也叫它激式蜂鸣器。
1.购买链接
https://item.szlcsc.com/97460.html
2.实物图、原理图、封装
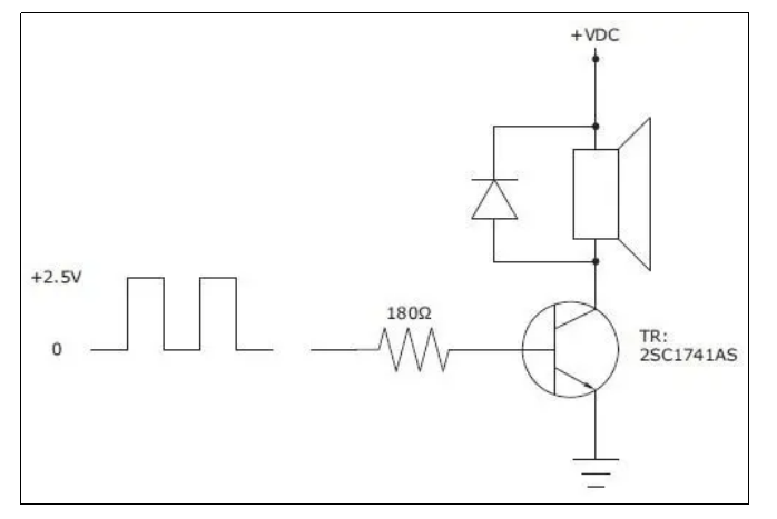
(1)无源蜂鸣器的典型电路:因为蜂鸣器在电路中一般是由单片机的IO端口驱动的,但单片机的IO端口不足以驱动蜂鸣器,所以,一般要配合三级管或MOS管来驱动蜂鸣器。
1)我们如何区分是有源蜂鸣器还是无源蜂鸣器呢?
把万用表调到欧姆档位,如果电阻数值有显示则是无源蜂鸣器,如果没有数值显示则是有源蜂鸣器。
9.晶振
晶体振荡器简称晶振,电路中用X或Y表示,它是一种由石英晶体或陶瓷的压电作用引起的高频率振动的电子器件。晶振能产生一个周期非常稳定的正弦波信号,在数字电路中,晶振的作用是为单片机提供时钟脉冲信号。
Ø 晶振的符号
Ø 晶振重要参数
晶振稳定度:指的是晶振出厂的误差,单位是PPM,例如:100PPM指误差不超过百万分之100。
负载电容:晶振工作时在引脚处会接电容。一般来说负载电容的大小不超过100PF.
10.电池
以化学能形式放电,电压会随着放电降低。
电池的参数
额定电压是指电池设计和生产过程中确定的标准电压值,通常以伏特(V)为单位。
电池容量是指电池存储电量的大小。单位是mAh,中文名称是毫安时。(例如电池容量200mAh,表示在额定电压情况下,电池可以提供200mA恒流的持续时间为1小时)。
电池分类
电池按照充电次数,可以分为:不可充电电池和可以反复充电的电池。
| 电池类型 | 实物图 | 应用场景 |
|---|---|---|
| 不可充电电池 (电池 / 电池盒) | ![]() | 给单片机的实时时钟(RTC)芯片供电,在主电源断开时,仍能保持时间和日期的正常计时 |
| 可反复充电的电池 (电池 / 电池盒) | ![]() | 为各类便携式电子设备提供可循环使用的电源 |
名称说明 :
- 18650: “18” 代表直径为18mm,“65” 代表长度为65mm,“0” 代表为圆柱形电池
- 14500: “14” 代表直径为14mm,“50” 代表长度为50mm,“0” 代表为圆柱形电池
11.稳压电源芯片
稳压电源芯片又称为电源管理芯片,是一种专门用来控制输出电压稳定的电子芯片,它能够将不稳定的电源电压,通过内部的反馈控制电路,转换为稳定的输出电压。常见的输出电压:5V、3.3V。
稳压电源的参数
(1)输入电压:稳压电源芯片在输入端接电压输入范围
(2)输出电压:稳压电源芯片在输出端保持的电压。
(3)输出电流:芯片能够提供的最大输出电流值。
常用稳压电源芯片
| 芯片型号 | 输出电压 | 封装 / 实物图 |
|---|---|---|
| L7805CV-DG | 5V | ![]() |
| AMS1117-3.3 | 3.3V | ![]() |
典型电路
7805 典型电路
AMS1117-3.3 典型电路与应用
典型电路 (Typical Circuit):
应用电路 (Application Circuit):
12.散热片
稳压电源芯片容易发热,比较好的散热效果就是加散热片。
1.购买链接
https://item.szlcsc.com/5057.html?mro=1
2.实物图、原理图、封装





















































































































